home
About Us
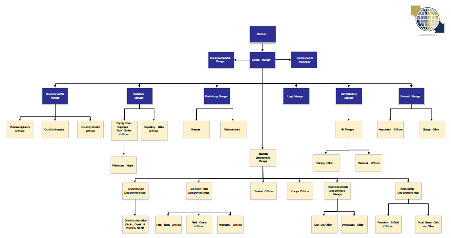
Organization Chart
Sales Chart
our Products
operation
partners & clients
Organization Chart